19 Years of Excellence 99% Hiring Rate

Mechanical Projects

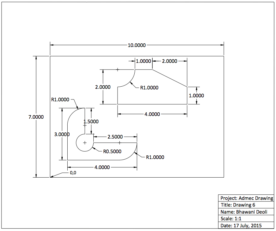
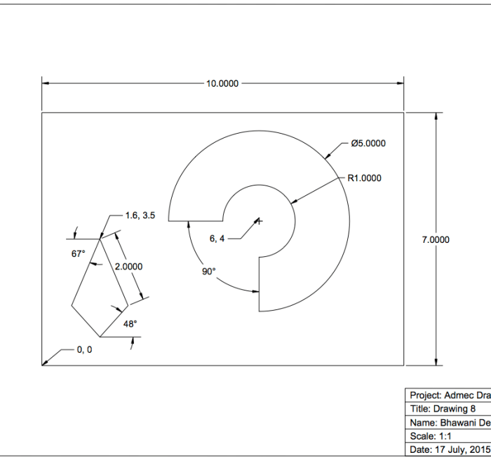
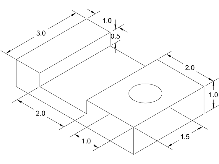
CAD software can also be used to produce to simplify the mechanical project process. CAD software complements and fulfills various requirements of mechanical engineers. By collaborating Mechanical knowledge with CAD software, Our students have created some amazing projects. Check out these projects in the section below.

These projects form the foundation of students’ bright careers. You will end up learning more unexplored concepts dealing with mechanical branches.

Nishu TomarSr. Architecture Faculty

Related Courses

Want to create something similar and Looking for the course relevant for this type of work? Don’t worry, we’ve got a solution for you. Check out these amazing courses which fall under the same category.

Ask Us

Do you have a lot of questions on mind and feeling unanswered? Relax! Check out our FAQ section to get most of your answer to most of the questions. You can also contact us directly for any query.

Book a Demo

Wondering about our teaching structure? Sit back and Contact us! We’ll organize a demo class in the mode preferred by you either online or classroom in your considerable time slot. For us, You matters the most!

Talk to Us